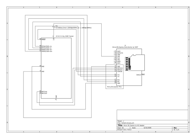
Китайские разработчики игровой периферии из NVNTLabs представили проект адаптера SDEX2M2 для игровой консоли Nintendo Switch 2. Он позволит использовать слот MicroSD Express для подключения твердотельного накопителя формата M.2 NVMe. Проект с открытым исходным кодом находится в стадии разработки, однако заинтересованные пользователи уже могут посетить страницу NVNTLabs на GitHub и ознакомиться с подробной информацией об используемых компонентах и схемах.

По словам разработчиков, предлагаемый ими адаптер «возможен, поскольку слот MicroSD Express в Nintendo Switch 2 поддерживает стандарт SD Express 7.1, который предоставляет полноценный интерфейс PCIe Gen3 x1 и использует протокол NVMe для связи». Достаточно просто сопоставить соответствующие контакты слота MicroSD Express со стандартным твердотельным накопителем M.2 2230 NVMe, а «трансляция протокола не требуется, поскольку всем управляет хост-контроллер Switch 2».
Разработчики отмечают, что в конструкции SDEX2M2 есть несколько аспектов, требующих доработки. Самая серьёзная потенциальная проблема — это риск повреждения консоли при подключении твердотельного накопителя с высоким энергопотреблением. NVNTLabs предупреждает о необходимости использовать исключительно «низковольтные, маломощные устройства M.2 2230 NVMe». Кроме того, несмотря на внешнее сходство, этот адаптер нельзя вставлять в устаревшие устройства с обычным слотом для карт MicroSD, такие как оригинальная консоль Nintendo Switch.

На данный момент проект предлагает реальную возможность подключения к консоли Switch 2 быстрого и ёмкого хранилища. Однако интерфейс PCIe может использоваться и для подключения других устройств — например, сетевых адаптеров, карт видеозахвата, внешних звуковых карт, ускорителей ИИ или графических процессоров. Согласно официальным характеристикам, Nintendo Switch 2 оснащена графическим процессором на архитектуре Nvidia Ampere, схожим с мобильной видеокартой начального уровня GeForce RTX 2050. Возможно, имеет смысл рассмотреть возможность подключения к интерфейсу PCIe Gen3 x1 внешней видеокарты (eGPU)?
Основным ограничением в этом случае выступает сравнительно невысокая пропускная способность интерфейса PCIe Gen3 x1 — до 8 Гбит/с. Для подключения внешних видеокарт обычно применяются интерфейсы USB4 (до 40 Гбит/с) или OCuLink (до 64 Гбит/с). Кроме того, потребуется дополнительная модификация Switch 2, чтобы использовать eGPU вместо встроенного графического решения. Время покажет, смогут ли энтузиасты реализовать столь впечатляющую доработку игровой консоли.



Добавить комментарий